专注上海外国语大学
及上海其他院校考研保研辅导
咨询热线: 400-800-5761

上外法语语言文学推免考试:报名&考试时间+历年录取人数+录取生本科院校

发表时间:2026-02-04 19:44

上外法语语言文学推免考试:报名&考试时间+历年录取人数+录取生本科院校

对于有意向报考上海外国语大学法语语言文学专业推免研究生的同学而言,清晰报名和考试流程、历年录取数据及录取生源院校信息,对备考冲刺、精准规划都是非常有帮助的,知己知彼方能百战不殆。

下面给大家详细梳理了上外这个专业的推免考试的报名、考试时间及完整报考流程,结合上外研究生院官网公示信息,整理了2015-2026年历年录取人数、2021-2026年录取生本科院校等核心干货,为各位考生提供全面且实用的参考,助力大家高效备战、稳步上岸。


上外法语语言文学推免考试 报名和考试时间、报考流程

🌟1、预报名时间

上外各个专业的推免考试预报名,近些年来都是于每年的9月1日至15日期间进行的(例如2026届的预报名时间是在2025年9月2日10:00至9月13日23:59),预报名的通知上外一般也会提前医联体发布在上外研究生院的官方网站。


2、按要求提交申请材料、等待复试资格

大家可以根据通知中的要求,认真准备并提交各项申请材料,提交申请材料后,就耐心等待复试资格的公示(如2026届的是9月15号考生就可以在上外研招报名系统中查询是否准予复试了)。


🌟3、在上外研招报名系统中接收复试通知,并下载准考证,准备好学生证、身份证等

收到复试通知的,还需要在报名系统中接收复试通知并下载准考证。如2026届的是在2025年9月18日至9月21日期间进行的。


4、在国家推免服务系统(yz.chsi.com.cn)中填报上外的意向专业、研究方向

接收复试通知后,一定也要记得还须在国家推免服务系统(yz.chsi.com.cn)中填报上外的意向专业、研究方向。如2026届的是在2025年9月22日9:00进行填报的,而且填报的招生专业及研究方向须与在预报名时填写的一致,否则会被取消推免考试资格。


🌟5、推免考试时间

推免考试的具体时间近些年来都是安排在同年的9月下旬,例如2026届的上外各个专业是在2025年9月23日至9月25日期间考完的),考试由专业笔试与专业面试两部分构成,两部分成绩各占总成绩的50%。

下面是援引自上外研究生院官网发布的公告,大家可以参考一下上外去年考试的报考要求、各个时间节点和注意事项哦:


上海外国语大学2026年接收优秀应届本科毕业生免试攻读研究生(含直博生)工作办法

根据上级部门相关工作精神及规定要求,结合学校实际,特制订上海外国语大学2026年接收优秀应届本科毕业生免试攻读研究生(含直博生)工作办法,现公布如下:

一、报考条件

1. 中华人民共和国公民;

2. 具有高尚的爱国主义情操和集体主义精神,社会主义信念坚定,社会责任感强,遵纪守法,积极向上,身心健康,在校期间无违纪行为、未受过处分;

3. 纳入国家普通本科招生计划录取的大学四年制2026届应届本科毕业生(不含专升本、第二学士学位、独立学院学生);

4.申请人预计可取得本科生源学校的普通推荐免试名额(不含支教团专项计划);

5. 如被上外录取,入学前需取得本科毕业证书与学士学位证书。


二、各项工作步骤

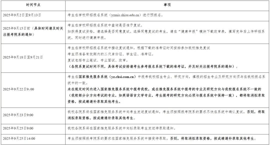
预计可获得本科生源学校普通推荐免试名额的考生,请根据下表中时间节点要求完成各项工作

三、其他注意事项

1. 推免考试包括1门专业笔试,1门专业面试,笔试和面试满分均为100分。专业笔试或专业面试成绩不及格者(60分以下),不予录取。

2. 上外各招生专业推免考试的笔试成绩与面试成绩在录取中所占比例均为50%。在笔试和面试成绩均合格的情况下,按复试总成绩由高到低进行录取。

3. 考生一旦被拟录取为上外2026级推荐免试研究生或直博生,不得再参加全国统考。否则,将取消推荐免试生资格,列为统考生。

4. 申请人应保证全部申请信息的真实性和准确性,提供虚假信息者,不论何时,一经查实,即按有关规定取消报考资格、录取资格或学籍。由此产生的一切后果,考生自负。

5. 招生工作期间,国家和学校如有制订或下达新的政策和规定,学校将做相应调整并遵照执行。

上海外国语大学研究生院 2025年9月13日


上外法语语言文学推免考试 历年录取人数、录取生本科院校

一、上外法语语言文学推免考试历年录取人数

(以2015年-2026年的为例),以下数据都是基于上外官网历年发布的数据整理:

1、拟共招生(推免+统招):

🔹2026年17人(其中多语种教师/区域国别项目个1个);

🔹2025年15人(其中多语种教师/区域国别项目个1个);

🔹2024年15人(其中多语种教师/区域国别项目个1个);

🔹2023年15人(其中区域国别项目个1个);

🔹2022年16人;2021年18人;2020年24 人;

🔹2019年18人;2018年15人;2017年18人;

🔹2016年18人;2015年18人。


2、推免录取人数:

🔸2026年11人(夏令营取消了,都是九月推免录取,其中1个是区域国别项目的,无多语种教师教育项目的);

🔸2025年也是7人(都是夏令营录取的,其中1个是多语种教师项目的,无区域国别项目的);

🔸2024年7人(1个九月份推免考试录取,6个夏令营录取,无多语种/区域国别项目的);

🔸2023年8人(2个九月份推免考试录取,6个夏令营录取,无多语种/区域国别项目的 );

🔸2022年8人(8个都是夏令营录取);

🔸2021年11人;2020年6人;2019年8人;

🔸2018年9人;2017年12人; 2016年10人;

🔸2015年11人。


二、上外日语语言文学推免考试录取生本科院校(以2021年-2026年的为例)

下图都是基于上外官网历年发布的整理

以上就是上外法语语言文学推免考试最新的报名考试流程、历年录取人数及录取生本科院校的全部核心内容,所有数据均源自上外研究生院官网公示信息,具有很好的参考价值哦。

希望同学们能结合本文梳理的时间节点、流程要求和录取数据,明确备考方向、合理规划时间,扎实提升自身能力,顺利通过推免考试,成功迈入上海外国语大学法语语言文学专业继续深造!后续若有官网政策更新,建议及时关注研究生院通知,确保备考不偏离最新要求。


高译推免/试辅导课程

🎯高译教育专注上外保研、考研、考博辅导超13年,师资团队均由上外等高校的硕博校友组成,平均教龄超过5年,凭借优异的辅导通过率,在行业内树立起优质口碑。拥有完备的教学体系,每年都会及时更新定制化辅导资料,保障内容详实与辅导精准。

高译为学员们提供考研保研全方面辅导服务,针对性梳理笔试与面试的重难点内容,专项训练答题逻辑与思路,指导外语听说技能提升,同时组织开展多轮模拟面试。授课采用一对一线下、线上双模式,线上课程支持随时回放,助力大家高效提升复试竞争力,精准把握考试关键节点,顺利圆梦上岸。


本文由上外考研高译教育分享,未经同意请勿抄袭。高译教育专注上外各个专业考研保研辅导,及上海其他院校考研保研,也可关注“高译考研”公众号,查看历史消息,有备考的一些干货,都是上外及上海其他院校考研相关的,各个专业。


外语专业考研工具箱
专业备考
考研大纲
招生简章
专业分析
推免读研
二战考研
二战考研
在职考研
在职考研
个性化指导与答疑
上外考研
外语考研
考级考证
您的姓名
*
联系电话
*
校区
验证码
 换一张
*
提交
您的姓名
*
联系电话
*
校区
验证码
 换一张
*
提交
您的姓名
*
联系电话
*
校区
验证码
 换一张
*
提交
课程推荐
立即咨询
上外李老师
上外李老师
上外焦老师
上外焦老师
上外考研公众号
上外考研公众号
翻硕考研公众号
翻硕考研公众号

上海高译教育科技有限公司-版权所有 Copyright 2010- 2030 All Rights Reserved.

高译考研公众号
MTI翻译硕士考研帮公众号

高译客服:400-800-5761; 客服微信:13641868909;15001949580;客服 QQ:1659683871;3276962493